Boundary integral methods for thin structures

Publications : [9]

Funding : NSF DMS-1819052 ($200k, PI, 2018-2022)

Thin particles structures refer to systems (material structures, particles, crack-like voids) where one characteristic length is much smaller than the other(s). Such structure typically arises in electromagnetism (strong field enhancement by thin nanoparticles, in photonic crystals made of periodic assembling of nano-rods, or metasurfaces with disordered dielectric rods), or in mechanics (polymer fibers, heterogeneous elastic media with small inclusions, elastic metamaterials). It is fundamental to understand how the near-field is affected by a thin particle, as well as understanding how the coupling effects caused by several ones contribute to field enhancement.

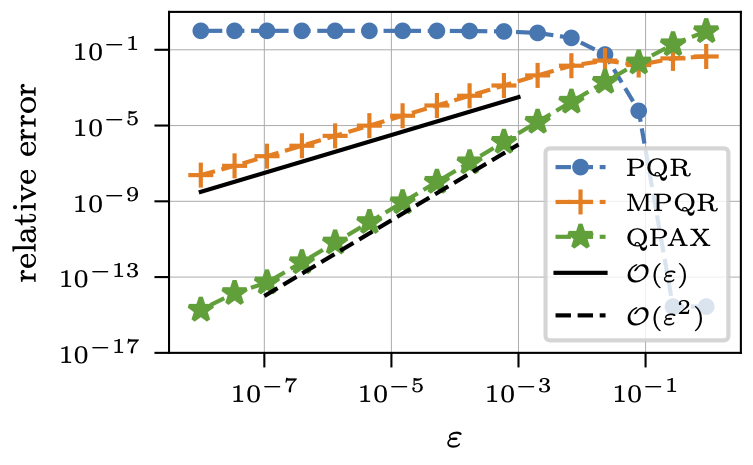
Quadrature by Parity Asymptotic Expansions

with A. D. Kim, L. Lewis, Z. Moitier

Using matched asymptotic expansions of layer potentials and respecting the symmetry of the scatterers, we developped a Quadrature by Parity Asymptotic Expansions (QPAX) to address the close evaluation problem arising at the BIE level, when the particules are really thin.

The method yields linear convergence with respect to the distance from the boundary, and can be extended to higher order.

Extensions to more complex structures are under investigation.

summary method